26考研复习警报:大连交通大学调整初试科目
2025/6/5 17:53:04
来源: 网络
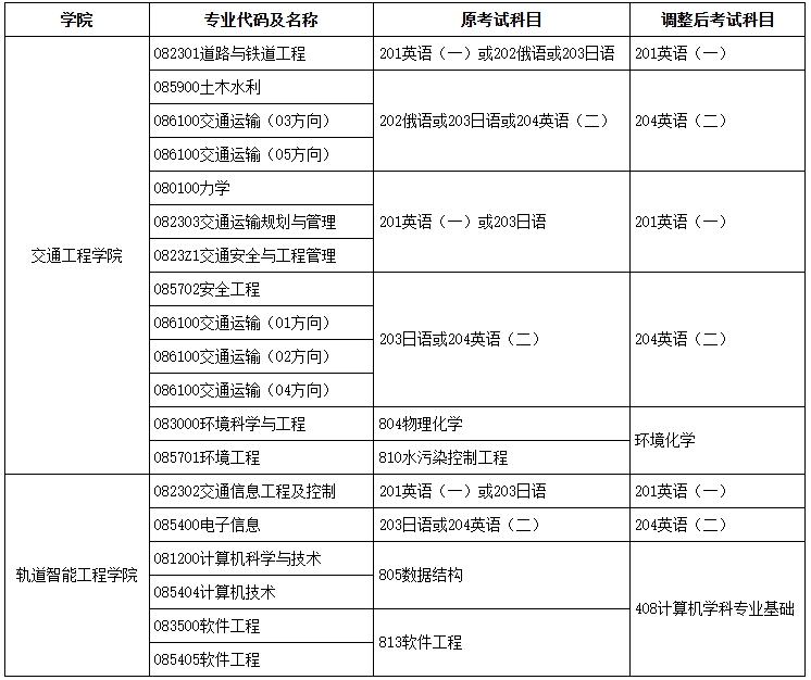
大连交通大学在近期公布了2026年硕士研究生初试科目科目的调整,具体考研初试的调整情况,海天考研暑期集训营的老师帮26考研生汇总如下,还没有考研择校的同学可以参考一下!

基础不好或者想二战考研的同学可以考虑报班学习,怕不适应老师讲课节奏的,可以先先试听海天考研导学课程再报班。2026考研各题型思路、技巧讲解!真的别错过,提分是关键!想要逆袭985的同学不妨来了解一下~可以咨询【海天考研】了解更多▶2026考研特训营相关课程详情~现在报名,还有优惠福利,领大额优惠券噢!

热门推荐






